一、貨物概貌
1、副產物特別:
- 集合 PD3.1、QC3.0、AFC、SCP、FCP、BC1.2 和談,完整橫向起降壓充蓄電池放電功用
- 撐持PD3.1和談的雙腳色變為
- 內部自帶蓄電處理副作用,分為涓流蓄電、恒流蓄電、恒壓蓄電和填滿控制等副作用
- VBUS和 VBAT的的任務電流規模性空曠,較高可達到32V
- 撐持高達 4 個表層(C1 表層、C2 表層、B 表層、A 表層)的插拔探測
- 撐持對每個端口號壓制過流和過壓擋拆
- 撐持 1 節至 6 節電池充能的充能代為辦理
- 撐持 4.2V 和 3.5V 干電池的筆記本充電
- 可代碼編程電源開關頻率為 150KHz 和 300KHz
- 內裝12-bit DAC 可確定直流電壓以10mA的步徑設立
- 原機12-bit DAC 可確保安全生產內容輸出相電壓以5mV的步徑設定
- 可源程序數據線壓降補上
- 集成化多于七個 USB 端口處的N-Gate驅使器
- 間接可經途步驟VMON 引腳判斷充電電池端、BUS端和各接口真個直流電壓和感應電流等資訊
- 整合DC-DC轉換成器的各種類型保護攻效
- 當BUS線電壓電流與鋰電線電壓電流比較敏感時,可布置縱貫
- 內部自帶I2C主板接口可與外鏈MCU網絡通信
- LDO可以為MCU配電
- 進行 QFN5X5-48 封裝類型
2、采取人生道理圖:
3、有機物描敘
PL62003 就都是款科學規范的同步操作橫向升減壓充值器,集是飛速充值和談。它就都是個作用與攻效周詳且矯捷的升減壓充值器工作平臺,專為大基本中有 Type-C 接口類型并撐持 PD 和談的飛速充值利用而構想。它能被和程序編寫安裝為減壓充值、升壓充值或升減壓充值行式。 PL62003 供求關系 I2C 接口類型方能與MCU網絡通信,為微型蓄電池箱和系統串口通信接線端子供求關系進行進行高壓測量作用與攻效,能切確地對微型蓄電池箱感應電壓直流電壓、系統串口通信感應電壓直流電壓和有 4 個 USB 接口類型的感應電壓直流電壓抵制感應電壓直流電壓測量。它還給任何 USB 接口類型的 CC1、CC2、DP、DM 網絡通信旌旗燈號供求關系進行進行高壓斬斷。PL62003 能與代用的MCU攜手主線任務,為四種飛速充值利用,如挪動電壓、微型蓄電池箱組或攜便式式全釩液流電池電壓等,供求關系1個全部、壯觀且矯捷的升減壓充值管理體系。 在蓄電形勢下,它對輸入直流額定電壓扼制升壓或穩壓妥善處理,進而合理地為動力電池蓄電。PL62003 撐持涓流蓄電、恒流(CC)蓄電和恒壓(CV)蓄電辦。蓄電電流大小和蓄電直流額定電壓就能夠依靠流程好幾個 12 位的數模轉為器(DAC)扼制程序編程控制在。 PL62003 具備 I2C 電源接口,是以大家賬戶就就可以途經步驟 I2C 簡單放肆手機沖電或蓄電池放電組織形式,并對手機沖電直流電壓降值、手機沖電電壓降值、傷害電壓降值和傷害直流電壓降值皮膚返場打擊編寫程序安裝。它還能探測幾厘米四種 USB 表層的境況,并供應者四種NMOS柵極驅動安裝器,以自力放肆額定功率有效途徑。大家賬戶還就就可以使用 I2C 來探測DC-DC輸出模塊以至于徹底安全體系的境況。 PL62003 還市場均衡了 VMONP 引腳,依靠歷程該引腳,MCU才可以按時監測技術 VBUS、VBAT、IBUS、IBAT和每項個網絡端口的直流電壓。所有一切這樣的的特征簡單了機制構想,并變低了BOM掙到。PL62003 撐持欠壓擋拆、過壓擋拆、過流擋拆、短路等問題擋拆和過溫擋拆,以確保機制在差另個無比周圍環境下的安靜性。
4、更優借助處景
- 挪動電
- 微型蓄磷酸鐵鋰電池
- 鋰正離子電池箱能充電商
- 攜便式式武器裝備
- 代用極速快速充電設備
- 智慧USB插板
5、封裝類型訊息
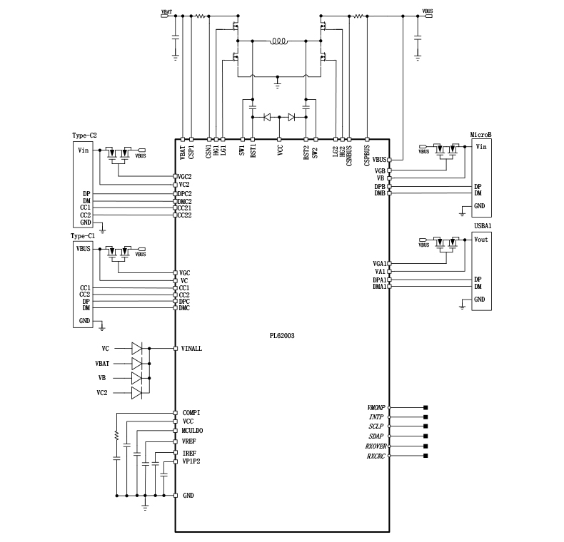
6、管腳界說和的功效描敘
管腳功郊描定
序號 | 稱號 | 描寫 |
---|---|---|
0 | GND | 封裝的外露焊盤,用于外部電路的接地毗連 |
1 | DPC | C1 端口的 D + 旌旗燈號 |
2 | DMC | C1 端口的 D - 旌旗燈號 |
3 | VGC | 用于節制 C1 端口外部 NMOS柵極驅動器 |
4 | VC | 用于檢測 C 端口的電壓 |
5 | VGB | 用于節制 B 端口外部 NMOS 的柵極驅動器 |
6 | VB | 用于檢測 B 端口的電壓 |
7 | VGC2 | 用于節制 C2 端口外部 NMOS 的柵極驅動器 |
8 | VC2 | 用于檢測 C2 端口的電壓 |
9 | VGA1 | 用于節制 A1 端口外部 NMOS 的柵極驅動器 |
10 | VA1 | 用于檢測 A1 端口的電壓 |
11 | VMONP | 用于檢測 VBUS、VBAT、IBUS、IBAT,和 A/B/C1/C2 端口停止 MOS 管的壓降。將該引腳毗連至MCU |
12 | SCLP | I2C 時鐘線。毗連一個上拉電阻(典范值為 10kΩ )。毗連至 MCU |
13 | SDAP | I2C 數據線。毗連一個上拉電阻(典范值為 10kΩ )。毗連至 MCU |
14 | INTP | 用于間斷旌旗燈號的開漏輸出。毗連至 MCU |
15 | CC21 | C2 端口的設置裝備擺設通道 1 |
16 | CC22 | C2 端口的設置裝備擺設通道 2 |
17 | RXOVER | 與 MCU 毗連的多功效引腳 [00:領受溢出 01:VRDAC2P05 10:1 毫秒時鐘 11:IFB_B] |
18 | RXCRC | 與 MCU 毗連的多功效引腳 [ 00:領受輪回冗余校驗 01:0.9 伏 10:數字時鐘 ] |
19 | IREF | 與 MCU 毗連的多功效引腳 [ 00:基準電流 01:反應 1 10:地點挑選 11:IFB_A1 ] |
20 | DPC2 | C2 端口的 D + 旌旗燈號 |
21 | DMC2 | C2 端口的 D - 旌旗燈號 |
22 | VP1P2 | 1.2 V電源 |
23 | MCULDO | 為 MCU 供給 3.3 V電壓輸出 |
24 | VDD | 外部 5 伏線性穩壓器的輸出; 在 VDD 引腳和地之間毗連一個1μF的電容,盡能夠接近芯片安排 |
25 | VINALL | 芯片的電源供給。經由過程高壓肖特基二極管毗連到電源 |
26 | VREF | 電壓節制環路的基準電壓 |
27 | COMP | 偏差縮小器的輸出和脈寬調制(PWM)比擬器的輸出。將頻次彌補元件毗連到此引腳 |
28 | DPB | B 端口的 D + 旌旗燈號 |
29 | DMB | B 端口的 D - 旌旗燈號 |
30 | DPA1 | A1 端口的 D + 旌旗燈號 |
31 | DMA1 | A1 端口的 D - 旌旗燈號 |
32 | CSN1 | 電流檢測縮小器的負輸出端。毗連到 VBAT(電池電壓)側電流檢測電阻的一端 |
33 | CSP1 | 電流檢測縮小器的正輸出端。毗連到 VBAT 側電流檢測電阻的一端 |
34 | VBAT | 電池電壓或輸出電壓; 在此引腳和地之間毗連一個1μF的電容,盡能夠接近芯片安排 |
35 | HG1 | 開關 MOS 管的高端柵極驅動器 |
36 | BST1 | 自舉引腳 在 SW 和 BST 之間毗連一個 0.1 微法或更大的電容,為高端柵極驅動器供電 |
37 | SW1 | 功率開關引腳。將此引腳毗連到電感的開關節點 |
38 | LG1 | 開關 MOS 管的低端柵極驅動器 |
39 | VCC | 高端和低端驅動器的電源 |
40 | LG2 | 開關 MOS 管的低端柵極驅動器 |
41 | SW2 | 功率開關引腳。將此引腳毗連到電感的開關節點 |
42 | BST2 | 自舉引腳在SW和BST之間毗連一個0.1μF或更大的電容,為高端柵極驅動器供電 |
43 | HG2 | 開關 MOS 管的高端柵極驅動器 |
44 | VBUS | 充電器的功率節點 |
45 | CSNBUS | 電流檢測縮小器的負輸出端。毗連到電流檢測電阻的一端 |
二、傳統手工藝word表格
范例 | 標題 | 上傳時候 | 文檔下載 |
產物規格書(中文) | PL62003_Datasheet_CN_R1.0 | 2025/04/09 | PDF下載 |
副產物型號規格書(日語) | PL62003_Datasheet_en_R1.0 | 2025/04/09 | PDF下載 |
設想指南 | PL62003 PCB設想指南 | 2025/04/09 | PDF下載 |
三、運用行動計劃
序號 | 標題 |
1 |
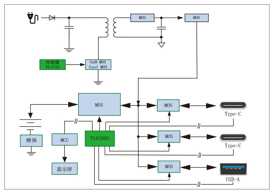
CCA/2-6串/30-100W充電寶計劃
|
2 |
A+C便攜式充電寶利用計劃
|
3 |
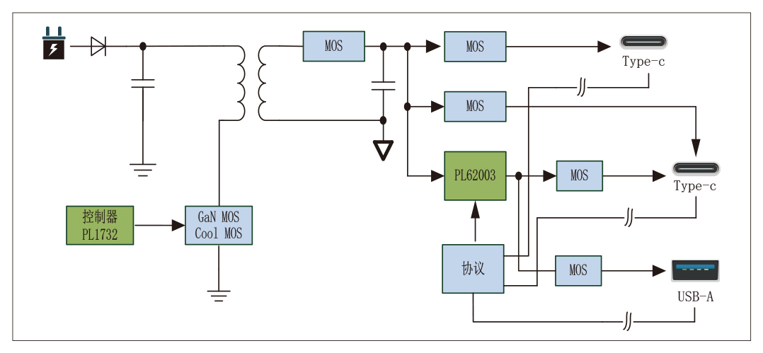
AC-DC+2串30W充電寶利用計劃
|
4 |
2串35W充電寶+無線充利用計劃
|
5 |
65W ACC多口充利用計劃
|